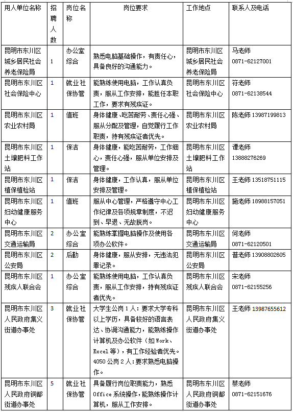
昆明市东川区城乡居民社会养老保险局等十一个单位公益性岗位招聘启事
根据云南省城镇公益性岗位管理暂行规定,做好公益性岗位的开发管理工作,现将昆明市东川区招聘公益性岗位工作人员有关事宜公告如下: 一、招聘人数及岗位情况: 本次招聘公益性岗位19名,详见《东川区公益性岗位招聘岗位表》。 二、招聘条件: 符合以下条件中任意一种情况的东川区户籍城镇登记失业的就业困难人员: 三、待遇: 本地区最低工资标准,购买社会保险。 四、报名时间: 2026年4月8日至2026年4月22日,工作日8:00-11:30,14:30-17:30。 五、东川区公共就业和人才服务中心电话0871-62138525 东川区公益性岗位招聘岗位表/ END
1、零就业家庭中的登记失业人员;
2、享受城乡居民最低生活保障人员;
3、男年满50周岁和女年满40周岁以上的登记失业人员;
4、有劳动能力的残疾人;
5、连续失业1年以上人员;
6、离校1年内持续6个月以上未就业高校毕业生;
7、被征地农民。

Copyright C 2009-2020 All Rights Reserved 版权所有 安徽叁肆科技有限公司 皖ICP备12049413号-3
地址: EMAIL:qlwl@foxmail.com
Powered by PHPYun.