根据《遵义市人力资源和社会保障局 遵义市财政局关于印发<遵义市城镇公益性岗位管理办法>的通知》(遵市人社通〔2023〕18号),为进一步加强城镇公益性岗位开发和管理,凸显公益性岗位“托底线、救急难、公益性”属性,按照“按需设岗、以岗聘任、在岗领补”的原则,结合工作需要,决定面向社会公开招聘城镇公益性岗位人员19名。现将有关事项公告如下:
一、招聘原则
遵循“公开、公平、公正”原则,面向社会招聘城镇公益性岗位人员,各用人单位负责具体招聘工作。
二、岗位性质
城镇公益性岗位是指由各类用人单位开发并经人力资源社会保障部门认定,以实现社会公共利益和过渡性安置城镇就业困难人员为主要目的,通过劳动获得一定劳动报酬的非营利性基层公共服务类和公共管理类岗位。
三、招聘岗位
本月11家用人单位拟招聘城镇公益性岗位人员共计19名,具体招聘单位及岗位要求详见《红花岗区2026年4月城镇公益性岗位招聘信息表》。
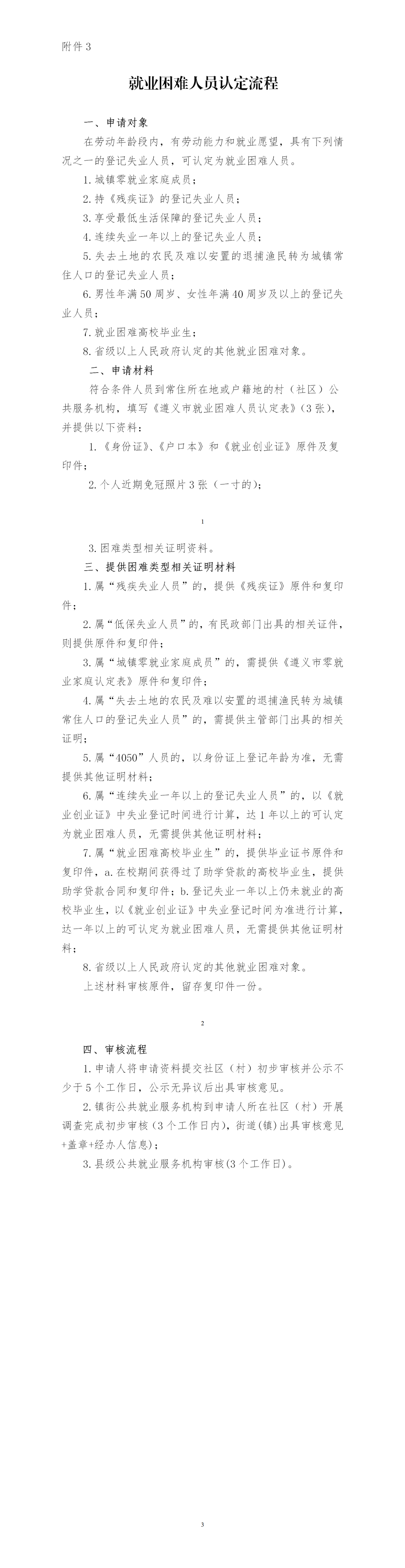
四、招聘对象及条件
(一)招聘对象
在法定劳动年龄内,有劳动能力和就业愿望,被公共就业服务机构认定为就业困难人员或零就业家庭成员的失业人员。具体包括以下几类:
1.城镇零就业家庭成员;
2.持《残疾证》的登记失业人员;
3.享受最低生活保障的登记失业人员;
4.连续失业一年以上的登记失业人员;
5.失去土地的农民及难以安置的退捕渔民转为城镇常住人口的登记失业人员;
6.男年满50周岁、女年满40周岁及以上的登记失业人员;
7.就业困难高校毕业生;
8.省级以上人民政府确定的其他就业困难对象。
(二)招聘条件
1.遵纪守法,诚实有信,责任心强,服从管理;
2.符合《遵义市城镇公益性岗位管理办法》的有关规定;
3.身体健康且具备岗位正常履职能力;
4.符合招聘岗位要求的相关资格条件。
(三)有下列情形之一的不得报名和聘用
1.现役军人和在校学生;
2.未与单位(企业)解除劳动关系的人员;
3.正在享受灵活就业社会保险补贴的人员;
4.已经享受过城镇公益性岗位且补贴期满的人员;
5.法律法规规定不得报考和聘用的其他人员。
五、报名方式及程序
1.报名时间:2026年04月09日—2026年04月15日(工作日上午:9:00-12:00、下午:14:00-17:00)。
2.报名方式:现场报名。
3.报名地点:详见《红花岗区2026年4月城镇公益性岗位招聘信息表》(附件1)。
4.报名资料:报名者自行下载《红花岗区城镇公益性岗位报名登记表》(附件2),持身份证原件及复印件、《红花岗区城镇公益性岗位报名登记表》、《遵义市就业困难人员认定表》或《遵义市零就业家庭认定表》、就业创业证原件及复印件(第2、3、6页)或电子就业创业证、其他岗位要求的复印资料.
六、聘用程序
1.测试排序。由用人单位认真审核报名人员身份是否符合城镇公益性岗位安置条件,根据岗位需要和报名情况等,在报名结束3个工作日内自行采取面试、测试、排序安置等方式,从符合条件的报名人员中确定拟聘人员。如有自愿放弃或被取消聘用资格的,可依次进行递补。
2.资格复审。由用人单位将拟聘人员名单报区人力资源和社会保障局审核,区人力资源和社会保障局对拟聘人员失业登记、就业困难人员认定情况进行核查。
3.人员公示。符合安置条件的,由用人单位进行公示(公示期5个工作日)。
4.签订合同。公示期满无异议后,用人单位与拟聘人员签订《遵义市城镇公益性岗位安置就业困难人员就业劳动合同》,合同实行一年一签。资格审查贯穿招聘全过程,在各环节发现聘用人员不符合招聘条件或弄虚作假的,一经查实,取消招聘资格。
七、岗位待遇
(一)岗位补贴:用人单位在城镇公益性岗位安排符合条件的人员就业,每年签订劳动合同,支付不低于当地最低工资标准的劳动报酬。
(二)社会保险补贴:用人单位在城镇公益性岗位安排符合条件人员就业,每年签订劳动合同,按实际招用人数,在相应期限内给予社会保险补贴。补贴标准为用人单位为城镇公益性岗位人员实际缴纳的基本养老保险费、基本医疗保险费、失业保险费和工伤保险费计算,不包括城镇公益性岗位人员个人应缴纳的基本养老保险费、基本医疗保险费和失业保险费,以及单位和个人应缴纳的其他社会保险费。
(三)补贴期限:城镇公益性岗位的补贴期限,除距法定退休年龄不足5年的可延长至退休外,其余人员不得超过3年。补贴期满并离岗3个月后,通过其他渠道仍然难以实现就业的零就业家庭成员、残疾人、享受最低生活保障的家庭成员和距离法定退休年龄不足5年人员等特殊困难人员,可再次按照程序予以安置,岗位补贴和社会保险补贴期限重新计算。再次安置的城镇公益性岗位补贴期限,除距法定离退休年龄不足5年的可延长至退休外(以再次核定享受城镇公益性岗位补贴时年龄为准),其余人员不得超过3年。城镇公益性岗位累计安置次数原则上不超过2次,达到法定退休年龄的不再给予补贴。
附件1:红花岗区2026年4月城镇公益性岗位招聘信息表
附件2:红花岗区城镇公益性岗位报名登记表
附件3:就业困难人员认定流程
红花岗区人力资源和社会保障局
2026年4月8日
温馨提示

Copyright C 2009-2020 All Rights Reserved 版权所有 安徽叁肆科技有限公司 皖ICP备12049413号-3
地址: EMAIL:qlwl@foxmail.com
Powered by PHPYun.