电话:13485538018
关闭
您当前的位置:首页 > 职场资讯 > 招聘公告

陕西省第二康复医院外部招聘公告

来源:金寨人才网 时间:2026-03-10 作者:金寨人才网 浏览量:

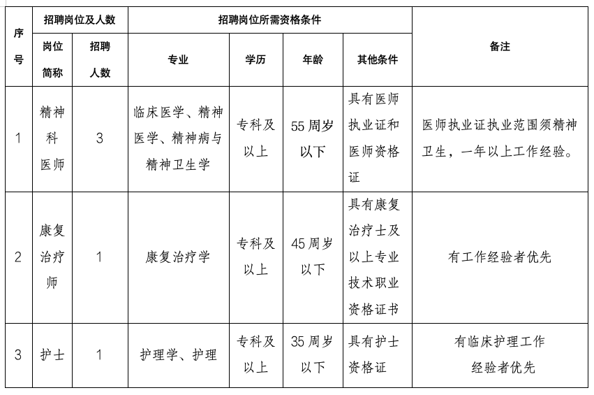
因医院业务发展需要,现对部分岗位实行公开招聘,欢迎有志于医疗健康事业的优秀人才积极报名,具体要求如下:


图片

招聘原则和条件:
1.遵纪守法、品行端正,具有良好的个人品质和职业道德,无不良执业行为记录;
2.爱岗敬业,精益求精,具有较强的责任心,具有主动服务意识和团队协作精神,以及良好的沟通和人际交往能力;
3.具有正常履行岗位职责的身体条件;
4.遵守宪法和法律法规,无违法和犯罪记录,无严重违规违纪行为。

联系人:钟老师
联系电话:029-81626677


微信扫一扫分享资讯
客服服务热线
13485538018
24小时服务
微信公众号
手机浏览

Copyright C 2009-2020 All Rights Reserved 版权所有 安徽叁肆科技有限公司 皖ICP备12049413号-3

地址: EMAIL:qlwl@foxmail.com

Powered by PHPYun.

用微信扫一扫