学院概况
北京科技大学天津学院是2005年4月经教育部批准,由北京科技大学和广东珠江投资股份有限公司合作举办的本科层次的全日制独立学院,是全国首批接受教育部规范工作验收的三所独立学院之一。学校在天津市民办高校办学年检审核中历年均合格。学校位于天津市宝坻区京津新城,占地1297.73亩,建筑面积35.16万平方米,在校生16000余人。
师资力量
学校实施人才强校战略,师资水平不断提升。聘请中国工程院院士蔡美峰担任学术委员会名誉主席。聘请国家杰出人才计划入选者、北京科技大学材料科学与工程学院原院长、博士生导师曲选辉,北京科技大学东凌经济管理学院原院长、博士生导师张群,中国环境学会理事、中国有色金属学会学术委员会委员、博士生导师宋存义等知名专家学者来校任教。近五年,学院青年教师在全国高校教师教学创新大赛中获得天津赛区一等奖1项,二等奖4项、三等奖2项;在天津市、北京科技大学组织的各类教学竞赛和教学基本功比赛中获得特等奖1项、一等奖1项,二等奖7项,三等奖11项。
社会声誉
学校社会声誉不断提高,相继荣获“中国最具影响力独立学院20强”“中国十大品牌独立学院”“中国十大优势专业品牌独立学院”“中国品牌影响力独立学院”“中国综合实力独立学院”等称号。学校的发展受到党中央、省市各级领导及社会各界知名人士的关注,学校正朝着建成工科特色鲜明、多学科协调发展的一流应用型大学的目标大步迈进。
招聘计划
按照北京科技大学天津学院招聘工作的整体安排,现启动2025年度教学等岗位招聘工作。有关事项通知如下:
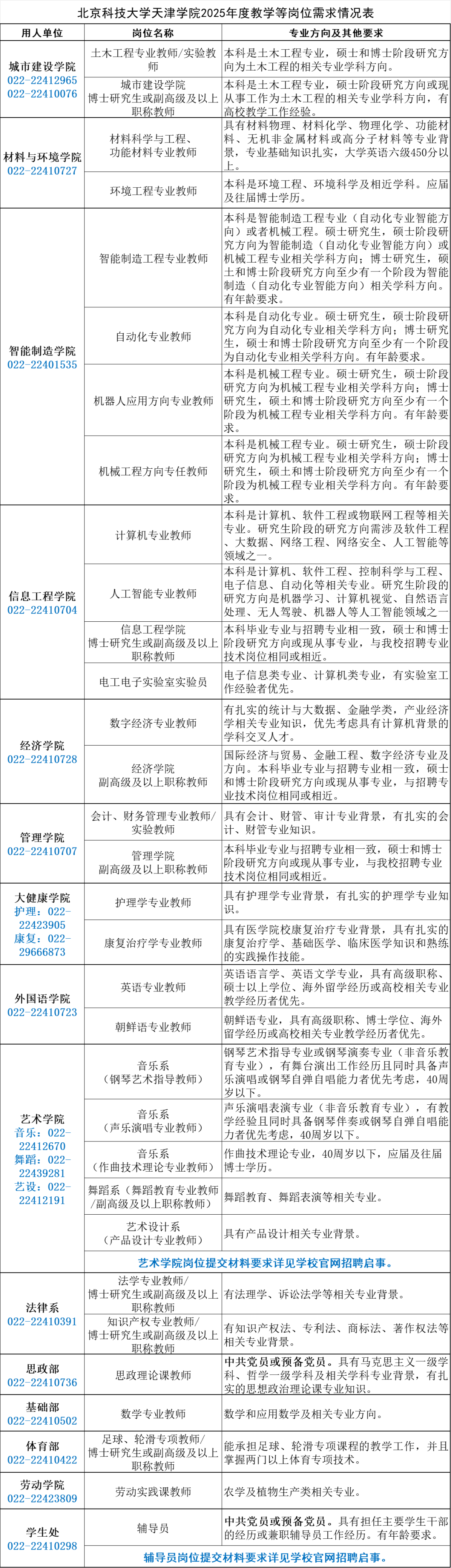
岗位需求
基本条件
1.具有良好的思想政治素质,拥护中国共产党的路线、方针、政策。热爱社会主义祖国,热爱高等教育事业,具有较强的责任感、敬业精神和奉献意识。身心健康,品行端正,遵纪守法,无任何不良记录。
2.能够遵守学校各项规章制度,踏实认真工作,具有较强的语言表达能力、科研能力和职业素养,热爱高等教育事业,具有较强的责任感、敬业精神和良好的服务意识、团队合作精神。
3.具有正常履行岗位职责的身体条件和心理素质,具有岗位所需的专业技能,满足招聘岗位所规定的其他条件。
4.应聘人员学历学位需符合岗位招聘要求。
(1)专任教师、实验教师、辅导员需为硕士研究生及以上学历的应届或往届毕业生。
(2)国(境)外学位需提供教育部学历学位认证书。
(3)应届毕业生原则上应在2025年6月30日前取得相应的毕业证和学位证。报到时不能提供相应证件的拟聘人员,将取消录用资格。
5.有下列情形之一的人员不得应聘:
(1)受过刑事处罚、党纪政纪处分的;
(2)正在接受纪律审查、涉嫌违法犯罪正在接受司法调查尚未作出结论的;
(3)曾在各级公职人员招考中被认定有舞弊等严重违反考试录用纪律行为的;
(4)被依法列入失信联合惩戒对象名单的;
(5)曾有学术不端等不良行为的;
(6)具有其他不良行为记录的。
6.不满足招聘要求的应聘人员请勿投递简历。
招聘程序
1.应聘者网上投递简历。即日起,接收简历投递,招聘邮箱为:tjrs@ustb.edu.cn
2.应聘者下载并填写《北京科技大学天津学院岗位申请表》。
3.《个人简历》和《岗位申请表》以附件形式发送至招聘邮箱,邮件主题和附件同命名为“毕业院校+姓名+应聘岗位”。(艺术学院、学生处岗位提交材料要求详见学校官网招聘启事)
4.各二级部门根据岗位需求及应聘者情况,进行筛选。
5.各二级部门按程序组织试讲、综合考察等相关环节,未获得试讲资格的人员,学校不再另行通知。(辅导员岗位由学生处对报名材料进行审查和遴选,确定参加笔试人员。未获得笔试资格的人员,学校不再另行通知)
6.人事处按照学校相关规定和程序,组织面试,确定接收人选。

Copyright C 2009-2020 All Rights Reserved 版权所有 安徽叁肆科技有限公司 皖ICP备12049413号-3
地址: EMAIL:qlwl@foxmail.com
Powered by PHPYun.