国网浙江省电力有限公司(以下简称“浙江公司”)是国家电网有限公司(以下简称“国家电网公司”)的全资子公司,以建设和运营电网为核心业务,是浙江省能源领域的核心企业。在服务于浙江经济社会发展、加快浙江电力工业发展中,浙江公司不断成长壮大。浙江公司荣获全国文明单位、中国一流电力公司、全国五一劳动奖状、电力行业AAA级信用企业、全国电力供应行业排头兵企业等称号。
(一)网上报名
根据国家电网公司统一要求,浙江公司在国家电网公司人力资源招聘平台(以下简称“招聘平台”,网址:)发布2025年高校毕业生第二批招聘公告。
自招聘公告发布之日起,应聘毕业生可在招聘平台填报个人信息,第二批报名截止时间为2025年2月28日,届时报名系统将自动关闭,请应聘毕业生提前做好报名工作。
(二)组织招聘考试
1.浙江公司按照国家电网公司的考试要求举行第二批统一笔试,时间初定为2025年3月16日,具体时间以招聘平台发布的考试公告为准。
2.笔试前1-2周,浙江公司将对应聘毕业生报名信息进行筛选,并通过招聘平台站内消息等方式通知入围毕业生参加考试,未入围毕业生不再另行通知。
3.笔试考试后将组织招聘面试工作,具体安排另行通知。
(三)公示拟录用人员
确定拟录用人选后,浙江公司将按照规定流程向国家电网公司申报,待国家电网公司核准拟录用人选名单后的2个工作日内,在招聘平台公示。
(一)报名条件
1.应聘的境内院校毕业生一般为国家统招计划内普通高等院校2025届本科及以上学历毕业生。
2.应聘的境外留学生应于2024年7月1日至2025年6月30日期间毕业,并于2025年10月31日前取得国家教育行政部门确认的硕士及以上学历认证证书。
3.第二批招聘电工类,计算机、通信等电子信息类,财务类,人力资源、技术经济、工程管理等管理类,水利水电、土木工程、机械等其他工学类,法学、新闻学等专业考生。以上专业均指主修专业(不包含辅修专业和第二学位),应与学籍验证报告中专业名称一致。应聘毕业生应于浙江公司规定的入职报到时间前取得相应学历证、学位证等相关证件。
4.应聘的大学本科生应为2000年7月1日及以后出生,硕士研究生应为1997年7月1日及以后出生,博士研究生应为1992年7月1日及以后出生。
5.应聘毕业生应遵守国家法律法规和学校规章制度,具有良好的思想品德,无刑事犯罪和严重违反校纪校规记录。
6.应聘毕业生应身心健康,体检、体能测试合格。体检以国家《公务员录用体检通用标准(试行)》为基本标准,并符合电力企业岗位工作要求。
7.同等条件下,退役军人优先录用。
(二)需求信息
浙江公司第二批招聘人数约180人,最终招聘数量将根据上级单位核定情况相应调整,具体需求信息如下:
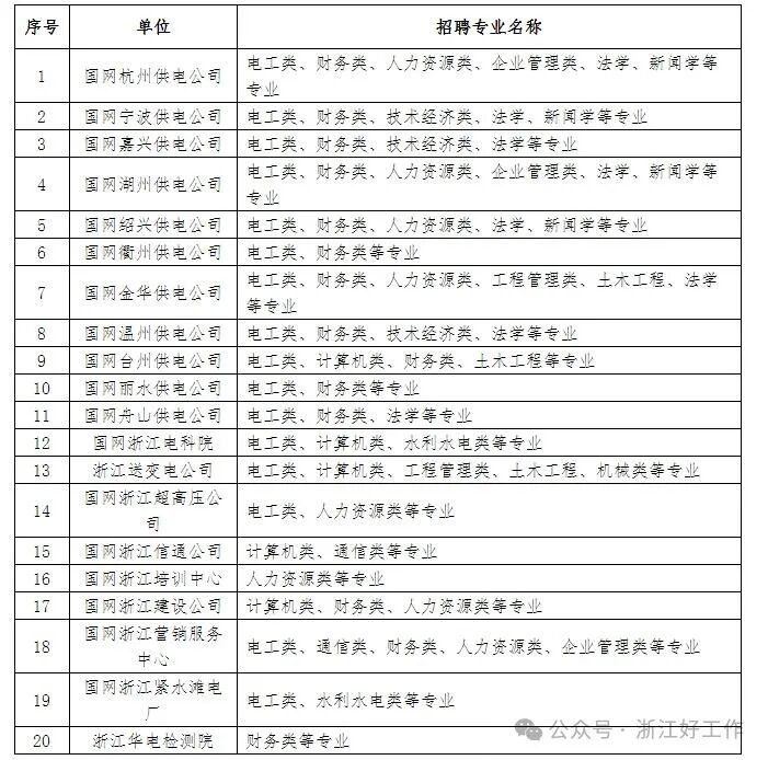
招聘单位包括:国网杭州供电公司等11家地市供电公司,国网杭州市萧山区供电公司等69家县供电公司,国网浙江电科院、浙江送变电公司、国网浙江超高压公司、国网浙江信通公司、国网浙江培训中心、国网浙江建设公司、国网浙江营销服务中心、国网浙江紧水滩电厂、浙江华电检测院9家直属单位。
招聘岗位主要安排在地市、县供电公司生产一线和直属单位专业技术、技能岗位,包括:电网调控运行、输电运检、变电运检、城区配电、电力营销、送变电施工、信息通信运维、工程建设技术等。
招聘平台是浙江公司招聘信息发布、应聘毕业生报名的唯一渠道。应聘毕业生必须通过招聘平台报名,如实填报相关信息、上传有关材料原件(加盖院校公章的成绩单、加盖院校公章的毕业生推荐表、学籍验证报告、学历学位证书等)的彩色扫描件。应聘毕业生应保证所填信息完整、准确、真实,各相关字段均必须填写(含必填和非必填字段)。所填信息与实际情况不符的,一经查实,招聘方有权取消应聘毕业生应聘资格并追究相关责任。
注:招聘平台报名必须填写最高学历的学籍验证码。应聘毕业生可登录中国高等教育学生信息网(),申请并上传PDF格式的《教育部学籍在线验证报告》,填写在线验证码,并确保《教育部学籍在线验证报告》验证在2025年6月30日前有效。
(一)参加考试通知方式
应聘毕业生在收到笔试通知后,应登录招聘平台查看“站内消息”并在规定的时间内确认参加考试。
确认参加考试的应聘毕业生,应在规定时间携带相关资料参加现场资格审查,具体安排另行通知。
(二)考试内容
考试分笔试和面试两部分内容,其中:笔试内容详见招聘平台发布的考试大纲。面试主要测试毕业生的综合素质,涵盖专业能力、岗位匹配性、综合分析能力、沟通协调能力、语言表达能力、社会实践经历、仪表气质等方面。
(三)现场资格审查应携带资料
二代身份证、学生证;加盖院校公章的成绩单、加盖院校公章的毕业生就业推荐表、最高学历学籍验证报告;英语等级证书、计算机等级证书等原件、相关资格证书、获奖证书、学术成果原件;研究生还需携带本科及以上学历的毕业证、学位证原件。
(一)有以下情形之一的,浙江公司将取消应聘毕业生考试、录用资格:
1.伪造、涂改学历、学位及相关资格证书、获奖证明的;
2.修改毕业院校、所学专业名称,虚报在校成绩的;
3.在应聘考试过程中作弊的;
4.破坏浙江公司招聘秩序,在网络及其他媒体上造谣生事、发表不实言论的;
5.予取消资格的其他情形。
(二)浙江公司不组织任何形式的考前培训班,任何针对浙江公司招聘笔试和面试的辅导班、考试教材、复习资料,均与浙江公司无关。浙江公司在招聘过程中不收取报名费、中介费、手续费、资料费等任何费用。请广大应聘毕业生提高警惕,防止受骗,发现冒用浙江公司名义发布虚假信息的,可直接向当地公安机关报案。对应聘毕业生因虚假招聘造成的损失,浙江公司不承担任何责任。对于发布虚假招聘信息的个人或机构,浙江公司保留追究法律责任的权利。
本招聘公告最终解释权归国网浙江省电力有限公司所有。
国网浙江省电力有限公司
2025年2月17日

Copyright C 2009-2020 All Rights Reserved 版权所有 安徽叁肆科技有限公司 皖ICP备12049413号-3
地址: EMAIL:qlwl@foxmail.com
Powered by PHPYun.