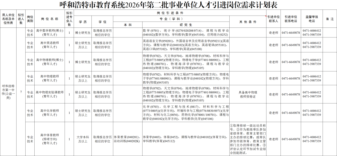
岗位计划
招聘对象
预报名和基本条件 相关待遇 呼和浩特市第一中学始建于1903年,是自治区首批重点中学、首批示范性普通高中,办学底蕴深厚、师资力量雄厚、育人成果丰硕。为深入实施人才强校战略,优化师资队伍结构,助力学校高质量发展,结合呼和浩特市教育系统2026年第二批事业单位人才引进工作安排,现发布我校2026年教师人才引进通知,面向全国诚聘优秀教育人才。 学校位于呼和浩特市回民区环河街33号,扎达盖河与乌里沙河如双臂般舒展,将其环抱其中,尽显灵动生机,占地面积159亩,建筑面积6.7万平方米。学校着力创新人才培养,学校建有17间物理、化学、生物标准实验室,建有融创学习中心、生命科学实验中心、人工智能技术中心、科技体验中心等多间创新实验室。注重学生全面发展,围绕守望北疆青创中心,创建知识产权教育中心、应急救护课程中心,建有北疆文化展厅、国防教育展厅、劳动教育实践基地、生涯教育基地等。推动中华优秀传统文化创造性转化和创新性发展,双清图书馆建筑面积4300平方米,内设古籍研究室,古籍善本珍本共有8000多册,收录西北地区首套文澜阁《四库全书》,在我校设立内蒙古自治区图书馆分馆。发挥名校辐射示范作用,打造区域教师研修中心,现有精品录播同频互动教室10间,常态录播同频互动教室24间,多功能报告厅、会议室多个。推动现代化寄宿制学校建设,建有4.8万平方米学生公寓楼,可满足3000人学生同时食宿,更有怿园、擎华桥、健身步道,全方位为师生创造了极具幸福感的学习生活环境和条件。
Position Plan 01 岗位计划
Recruitment Target 02 招聘对象(青年人才岗)

Copyright C 2009-2020 All Rights Reserved 版权所有 安徽叁肆科技有限公司 皖ICP备12049413号-3
地址: EMAIL:qlwl@foxmail.com
Powered by PHPYun.